時間進入10月中旬,距離2023年云南專升本越來越近,對于云南專升本考生來說,大家都是第一次參加,比較迷茫。其中最讓大家困惑的就是2023年云南專升本考試政策什么時候公布?去哪里可以看到?下面將為同學們解惑,速速收藏!
云南專升本近幾年政策發布時間
2020年發布時間:2019年12月12日
2021年發布時間:2021年3月13日
2022年發布時間:2021年11月18日
云南專升本近幾年報名時間
2020年報名時間:2019年12月13日—17日
2021年報名時間:2021年3月18日—22日
2022年報名時間:2021年11月19日—23日
云南專升本近幾年考試時間
2020年考試時間:2020年7月11日一12日舉行,原定于2020年6月13日—14日。
2021年考試時間:省統考普通批次考試時間為2021年4月17日—18日,德宏專項延考批次考試時間為2021年5月17日—18日。
2022年考試時間:2022年4月9日—10日(緩考批次考試時間為6月18日),原定于2022年4月16日—17日。
從以上時間來看,每年云南專升本政策發布時間和報名時間集中在11-12月之間,考試時間基本在4月份,在這些時間段,同學們要及時關注考試信息喲,同時也請多關注我們的公眾號,我們會及時公布!
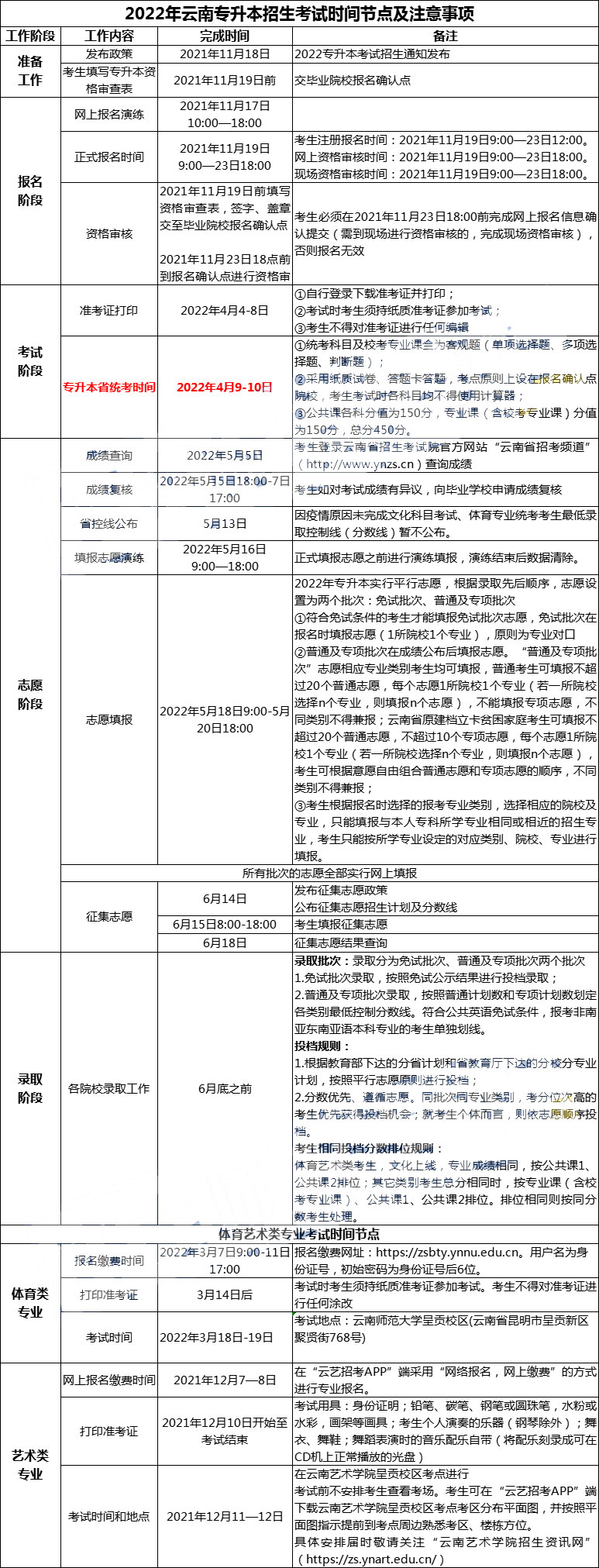
除此之外還有一些重要時間節點,大家可以參考2022年的時間線。

了解時間節點后,下面給大家分享云南專升本政策發布的網站以及信息查詢地點,幫助大家節省時間。
官方網站
01、云南省招生考試院
網址:https://www.ynzs.cn/

首先最官方的渠道就是云南省招考頻道,這里一般有專升本有關的官方政策信息,如招生政策、政策解讀等等。
02、本科院校招生網或者教務處
一般專升本的院校信息發布有兩個渠道:本科院校招生(就業)處和本科院校教務處。
云南專升本屬于全省統考,大部分信息都在云南省招生考試院上公布,但是一些院校的信息只能在院校的招生網和教務處找到。
專升本公眾號
除了官方網站,很多的公眾號上也會及時發布專升本的信息,相較于教育廳網站來說,專升本的公眾號還會整合分析專升本的相關信息,同學們查找升本資訊更加方便。
推薦大家關注【東潤教育】公眾號,這上面匯集了云南的升本政策、升本經驗及招生、錄取等信息,可設為星標,不錯過最新升本資訊——
專升本網站
專升本信息相關的網站也是非常的多,這里給大家推薦【專升本社區】,這里面有云南專升本的考試院校、政策信息,還有各類練習題以及歷年真題。
網址:https://www.zsbsq.com/

其他社交平臺
很多社交平臺上也會有專升本考試的信息發布,比如微博、抖音、小紅書等等,大家可以自己去搜集。
這里推薦同學們關注【東潤教育】。上面也會發布專升本考試政策、升本相關信息。
距離云南專升本的時間越來越近啦,2023升本的寶子們,接下來的日子一定要合理的安排自己的備考時間,爭分奪秒搶分啦!


